Instance Verification Kit (IVK)
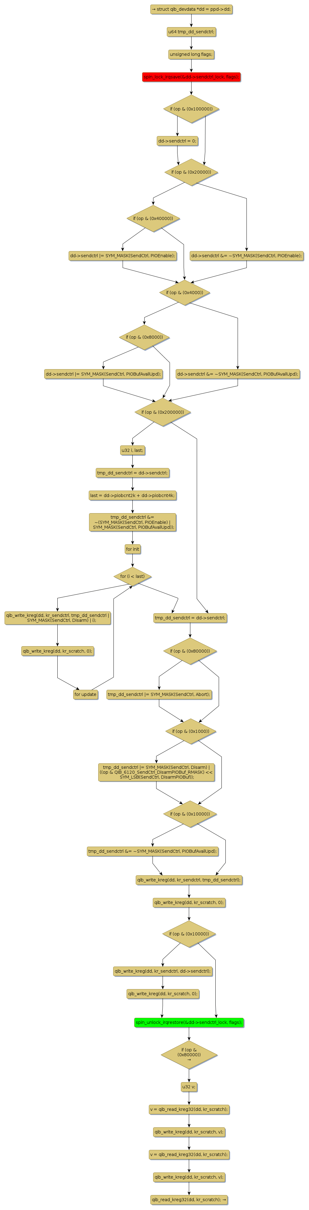
spin lock @ [73260+45+/linux-3.19-rc1/drivers/infiniband/hw/qib/qib_iba6120.c]
Instance Signature: sendctrl_lock
|
The Matching Pair Graph:
|
|
Function Name
|
Control Flow Graph (CFG)
|
Events Flow Graph (EFG)
|
Source Correspondence
|
|
sendctrl_6120_mod
|
|
|
[73124+17+/linux-3.19-rc1/drivers/infiniband/hw/qib/qib_iba6120.c]
|